解决TimeWait过多的问题
[转载]原文链接:https://www.tiejiang.org/27040.html
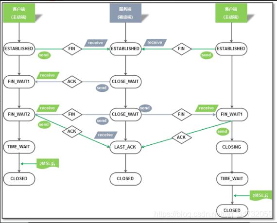
服务端客户端通信连接示意图

1、 time_wait的作用:
TIME_WAIT状态存在的理由:
1)可靠地实现TCP全双工连接的终止
在进行关闭连接四次挥手协议时,最后的ACK是由主动关闭端发出的,如果这个最终的ACK丢失,服务器将重发最终的FIN,
因此客户端必须维护状态信息允许它重发最终的ACK。如果不维持这个状态信息,那么客户端将响应RST分节,服务器将此分节解释成一个错误(在java中会抛出connection reset的SocketException)。
因而,要实现TCP全双工连接的正常终止,必须处理终止序列四个分节中任何一个分节的丢失情况,主动关闭的客户端必须维持状态信息进入TIME_WAIT状态。
2)允许老的重复分节在网络中消逝
TCP分节可能由于路由器异常而“迷途”,在迷途期间,TCP发送端可能因确认超时而重发这个分节,迷途的分节在路由器修复后也会被送到最终目的地,这个原来的迷途分节就称为lost duplicate。
在关闭一个TCP连接后,马上又重新建立起一个相同的IP地址和端口之间的TCP连接,后一个连接被称为前一个连接的化身(incarnation),那么有可能出现这种情况,前一个连接的迷途重复分组在前一个连接终止后出现,从而被误解成从属于新的化身。
为了避免这个情况,TCP不允许处于TIME_WAIT状态的连接启动一个新的化身,因为TIME_WAIT状态持续2MSL,就可以保证当成功建立一个TCP连接的时候,来自连接先前化身的重复分组已经在网络中消逝。
2、大量TIME_WAIT造成的影响:
在高并发短连接的TCP服务器上,当服务器处理完请求后立刻主动正常关闭连接。这个场景下会出现大量socket处于TIME_WAIT状态。如果客户端的并发量持续很高,此时部分客户端就会显示连接不上。
我来解释下这个场景。主动正常关闭TCP连接,都会出现TIMEWAIT。
为什么我们要关注这个高并发短连接呢?
有两个方面需要注意:
- 高并发可以让服务器在短时间范围内同时占用大量端口,而端口有个0~65535的范围,并不是很多,刨除系统和其他服务要用的,剩下的就更少了。
- 在这个场景中,短连接表示“业务处理+传输数据的时间 远远小于 TIMEWAIT超时的时间”的连接。
这里有个相对长短的概念,比如取一个web页面,1秒钟的http短连接处理完业务,在关闭连接之后,这个业务用过的端口会停留在TIMEWAIT状态几分钟,而这几分钟,其他HTTP请求来临的时候是无法占用此端口的(占着茅坑不拉翔)。单用这个业务计算服务器的利用率会发现,服务器干正经事的时间和端口(资源)被挂着无法被使用的时间的比例是 1:几百,服务器资源严重浪费。(说个题外话,从这个意义出发来考虑服务器性能调优的话,长连接业务的服务就不需要考虑TIMEWAIT状态。同时,假如你对服务器业务场景非常熟悉,你会发现,在实际业务场景中,一般长连接对应的业务的并发量并不会很高。
综合这两个方面,持续的到达一定量的高并发短连接,会使服务器因端口资源不足而拒绝为一部分客户服务。同时,这些端口都是服务器临时分配,无法用SO_REUSEADDR选项解决这个问题。
关于time_wait的反思:
存在即是合理的,既然TCP协议能盛行四十多年,就证明他的设计合理性。所以我们尽可能的使用其原本功能。
依靠TIME_WAIT状态来保证我的服务器程序健壮,服务功能正常。
那是不是就不要性能了呢?并不是。如果服务器上跑的短连接业务量到了我真的必须处理这个TIMEWAIT状态过多的问题的时候,我的原则是尽量处理,而不是跟TIMEWAIT干上,非先除之而后快。
如果尽量处理了,还是解决不了问题,仍然拒绝服务部分请求,那我会采取负载均衡来抗这些高并发的短请求。持续十万并发的短连接请求,两台机器,每台5万个,应该够用了吧。一般的业务量以及国内大部分网站其实并不需要关注这个问题,一句话,达不到时才需要关注这个问题的访问量。
TCP协议发表:1974年12月,卡恩、瑟夫的第一份TCP协议详细说明正式发表。当时美国国防部与三个科学家小组签定了完成TCP/IP的协议,结果由瑟夫领衔的小组捷足先登,首先制定出了通过详细定义的TCP/IP协议标准。当时作了一个试验,将信息包通过点对点的卫星网络,再通过陆地电缆
,再通过卫星网络,再由地面传输,贯串欧洲和美国,经过各种电脑系统,全程9.4万公里竟然没有丢失一个数据位,远距离的可靠数据传输证明了TCP/IP协议的成功。
3、案列分析:
首先,根据一个查询TCP连接数,来说明这个问题。
1 | |
状态描述:
CLOSED:无连接是活动的或正在进行
LISTEN:服务器在等待进入呼叫
SYN_RECV:一个连接请求已经到达,等待确认
SYN_SENT:应用已经开始,打开一个连接
ESTABLISHED:正常数据传输状态
FIN_WAIT1:应用说它已经完成
FIN_WAIT2:另一边已同意释放
ITMED_WAIT:等待所有分组死掉
CLOSING:两边同时尝试关闭
TIME_WAIT:另一边已初始化一个释放
LAST_ACK:等待所有分组死掉
命令解释:
先来看看netstat:
netstat -n
Active Internet connections (w/o servers)
Proto Recv-Q Send-Q Local Address Foreign Address State
tcp 0 0 123.123.123.123:80 234.234.234.234:12345 TIME_WAIT
你实际执行这条命令的时候,可能会得到成千上万条类似上面的记录,不过我们就拿其中的一条就足够了。
再来看看awk:
滤出tcp开头的记录,屏蔽udp, socket等无关记录。
state[]相当于定义了一个名叫state的数组
NF
表示记录的字段数,如上所示的记录,NF等于6
$NF
表示某个字段的值,如上所示的记录,$NF也就是$6,表示第6个字段的值,也就是TIME_WAIT
state[$NF]表示数组元素的值,如上所示的记录,就是state[TIME_WAIT]状态的连接数
++state[$NF]表示把某个数加一,如上所示的记录,就是把state[TIME_WAIT]状态的连接数加一
END
表示在最后阶段要执行的命令
for(key in state)
遍历数组
如何尽量处理TIMEWAIT过多?
编辑内核文件/etc/sysctl.conf,加入以下内容:
net.ipv4.tcp_syncookies = 1 表示开启SYN Cookies。当出现SYN等待队列溢出时,启用cookies来处理,可防范少量SYN攻击,默认为0,表示关闭;
net.ipv4.tcp_tw_reuse = 1 表示开启重用。允许将TIME-WAIT sockets重新用于新的TCP连接,默认为0,表示关闭;
net.ipv4.tcp_tw_recycle = 1 表示开启TCP连接中TIME-WAIT sockets的快速回收,默认为0,表示关闭。
net.ipv4.tcp_fin_timeout 修改系默认的 TIMEOUT 时间
然后执行 /sbin/sysctl -p 让参数生效.
/etc/sysctl.conf是一个允许改变正在运行中的Linux系统的接口,它包含一些TCP/IP堆栈和虚拟内存系统的高级选项,修改内核参数永久生效。
简单来说,就是打开系统的TIMEWAIT重用和快速回收。
如果以上配置调优后性能还不理想,可继续修改一下配置:
1 | |